Der Obus- und Duo-Bus-Betrieb in Esslingen am Neckar

private Webseite        

 

Der Isolationswächter von Langkau in den Obussen 16-22

 

für größere Auflösung auf Bild klicken

für größere Auflösung auf Bild klicken

Bild 1: Der Isolationswächter Nr. 166 von Obus 21

Bild 2: Rückseite geöffnet

 

Mit den 1960-1962 beschafften Henschel-Obussen 16-22 wurden erstmals im Fahrzeug fest eingebaute Isolationswächter der Fa. Langkau eingesetzt. Diese Geräte ermöglichten die selbsttätige Überwachung des Isolationszustandes während des Betriebes. 

Der bis vor einigen Jahren in Obussen eingesetzte elektronische Isolationswächter EIW von Kiepe-Elektrik funktionierte nach demselben Prinzip. Später setzte die Vossloh Kiepe GmbH den EBW (elektronischer Berührspannungswächter) ein, der die Berührspannung direkt erfasst und nach einer Spannungs-Zeit-Kennlinie die Fehlerauswertung vornahm. 

 

Bild 3: Einbauort des Isolationswächters in den Obussen 16-22

 

Die Notwendigkeit zur regelmäßigen Überprüfung des Isolationszustandes eines Obusses ergibt sich aus der Tatsache, dass durch die Bereifung das Chassis und der Aufbau nicht leitend mit dem Erdpotenzial verbunden sind, und sich deshalb bei Isolationsschäden gefährliche Berührspannungen aufbauen können, denen die Fahrgäste möglicherweise beim Ein- und Aussteigen ausgesetzt sind. Es müssen deshalb beim Obus auch besondere Vorkehrungen zur Vermeidung gefährlicher Berührspannungen getroffen werden, zumeist ist dies die doppelte Isolation fahrdrahtspannungsführender Teile.

Die regelmäßige Kontrolle der Isolationsbeschaffenheit mittels der Isolationsprüfung in der Werkstatt kann auf plötzlich sich verringernde Isolationswiderstände bspw. aufgrund von Verschmutzungen und während des Fahrzeugeinsatzes auftretender Nässe nicht hinweisen. Die Entwicklung von Isolationswächtern bedeutete einen großen technischen Fortschritt, da von nun an die Fahrer bei einsetzender Verschlechterung des Isolationswiderstandes unmittelbar gewarnt wurden, und aufgrund der einstellbaren Empfindlichkeit der Überwachung auch adäquate Maßnahmen einleiten konnten.

Abhängig von der Fahrleitungsspannung war früher gemäß VDE 0115 ein Mindest-Isolationswiderstand von 1000 Ohm/V vorgeschrieben. Bei ungeerdeten Netzen und einwandfreier Fahrdrahtisolation ergibt sich von jedem Fahrdraht zur Erde eine Spannung, die betragsmäßig der Hälfte der Fahrdrahtspannung entspricht. Bei 600 V Fahrdrahtspannung  mussten somit alle spannungsführenden Teile der Hauptstromkreise einen Mindest-Isolationswiderstand von 300 kOhm aufweisen. Dieser Wert gilt bspw. nach der schweizerischen Verordnung über elektrische Anlagen von Bahnen (VEAB) auch heute für elektrische Ausrüstungen von 600 V / 750 V. Wird die Fahrzeugmasse bei einer geerdeten Fahrdrahtspannung von 600V gedanklich mit Erde verbunden, so darf ein maximaler Ableitstrom Iableit = 600 V / 300 kOhm = 2 mA fließen.

Durch die (ursprüngliche) spannungsabhängige Definition des Mindest-Isolationswiderstandes ergibt sich für jede Fahrdrahtspannung (< DC 1500 V) der gleiche maximal zulässige Ableitstrom - auch Leckstrom oder Kriechstrom genannt. Dieser Strom wird vom Isolationswächter erfasst und zur Auswertung herangezogen. Für die Funktion des Isolationswächters ist es deshalb erforderlich, dass ein oder mehrere am Fahrzeug isoliert angebrachte leitfähige Gummischleifseile am Isolationswächter angeschlossen sind. Die Schleifer stehen natürlich nicht ständig in ideal leitender Verbindung zur Erde; aufgrund der selbsthaltenden Auswerteschaltung reicht es jedoch, wenn das Schleifseil gelegentlich kurzzeitig Erdpotenzial führt, bspw. beim Überfahren von Dohlendeckeln. Bei Nässe treten deutlich häufiger Isolationsmängel auf. Die Auswertung wird in diesen Fällen durch den besseren Erdkontakt der Schleifseile begünstigt. 

 

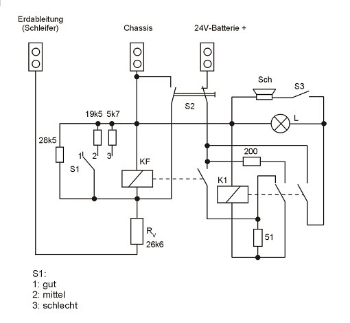
Bild 4: Der Schaltplan des Langkau-Isolationswächters

 

Funktionsweise des Langkau-Isolationswächters:

Das Herzstück des Isolationswächters ist das Feinrelais KF (s. Bild 4), das bereits bei einem Strom von 0,5 mA schaltet. Durch die geeignete Beschaltung eines Vorwiderstandes und verschiedener Parallelwiderstände ist es möglich, die Auslöseschwelle des Wächters zu variieren. Die drei Empfindlichkeitsstufen werden mit dem Kippschalter S1 gewählt. Bei den in Bild 4 dargestellten Widerstandswerten ergeben sich folgende Schaltschwellen für das zwischen Chassis und Schleifseil geschaltete Feinrelais:

Stufe 1 (Isolation gut):                           Ableitstrom zwischen Chassis und Erde I = 0,87 mA

Stufe 2 (Isolation mittel):                       Ableitstrom zwischen Chassis und Erde I = 1,39 mA

Stufe 3 (Isolation schlecht):                 Ableitstrom zwischen Chassis und Erde I = 2,62 mA

Daraus lassen sich die zugehörigen Berührspannungen zwischen Erde und Fahrzeug errechnen (Schleifseilwiderstand zu 500 Ohm angenommen):

Stufe 1 (Isolation gut):                           Berührspannung U = 34 V

Stufe 2 (Isolation mittel):                       Berührspannung U = 48 V

Stufe 3 (Isolation schlecht):                 Berührspannung U = 81 V

Die Auslöse-Berührspannungen aller drei Stufen gelten noch als ungefährlich (Schutzkleinspannung), jedoch wäre bei der Berührspannung in Stufe 3 schon eine merkliche Elektrisierung spürbar, so dass der anhaltende Isolationszustand “schlecht“ zur Außerdienststellung des Obusses führen muss. 

Die Funktion des Isolationswächters setzt voraus, dass die Fahrzeugmasse mit dem Minuspol der Bordnetzbatterie verbunden ist.

Was passiert nun, wenn die Auslöseschwelle erreicht wird? Das Feinrelais schaltet seinen Arbeitskontakt, woraufhin das Relais K1 eingeschaltet wird und somit Warnlampe und Schnarre (letztere nur falls mittels S3 eingeschaltet) Batteriespannung erhalten. Auch beim Abfallen des Feinrelais bleibt durch die Selbsthaltung des Relais K1 (mit Haltestrombegrenzung) dieser Effekt erhalten, und zwar so lange, bis der Fahrer den Aus-Taster S2 drückt. Wenn der Ableitstrom inzwischen zurückgegangen ist, also das Feinrelais ausgeschaltet bleibt, erlischt die Warnung ohne Wiederkehr. Es kann dann bei allen Stufen bedenkenlos weitergefahren werden. Tritt das Warnsignal selbst in Stufe 3 (“schlecht“) jedoch wiederholt auf, so liegt ein ernstzunehmender Isolationsdefekt vor, und das Fahrzeug ist sofort außer Betrieb zu nehmen. Fahrgäste dürfen erst aussteigen, wenn die Stromabnehmerstangen abgezogen worden sind. 

Bei direktem Schluss zwischen fahrdrahtspannungsführendem Bauteil und der Karosserie sorgt der Vorwiderstand Rv dafür, dass der Isolationswächter nicht beschädigt wird. Bei geerdeten oder fehlerhaft isolierten Netzen kann die Berührspannung zwischen Erde und Wagenkasten dann lebensgefährlich hoch werden. Beim Aussteigen dürfen keine Karosserieteile berührt werden. Die Trittstufen sind für diesen Fall zusätzlich isoliert, so dass beim Aussteigen (ein Fuß auf der Stufe, ein Fuß auf der Straße) auch dann kein lebensgefährlicher Körperstrom fließen sollte. 

Abschließend sei erwähnt, dass es seit vielen Jahren so gut wie nie zu kritischen Isolationsfehlern kommt, da konstruktive Maßnahmen und geeignete Isolationsmaterialien dies verhindern. Ein ungeerdetes Fahrleitungsnetz verhindert selbst dann das Auftreten gefährlicher Körperströme. Früher mussten die Schwächen der Fahrzeuge durch gewissenhafte Prüfung und Wartung kompensiert werden. Der Verfasser erinnert sich als Fahrgast nur an einen einzigen Fall, als der Isolationswächter von Obus 20 bei Ersteinsatz nach längerem Stillstand (Motorüberholung) während eines starken Regens wiederholt ansprach. Anfang der 1950er-Jahre hingegen war die Elektrisierung in den Obussen durchaus ein Thema, da die in der Kriegszeit ausgeführten Isolationen mit zunehmender Alterung bei feuchter Witterung versagten. Wenn die Trocknung nicht dauerhaft Abhilfe schaffte, war die Erneuerung der Verkabelung und das Einbringen von Schutzrohren unvermeidbar, um den Berührschutz wieder herzustellen.

 

Themenverwandte Beiträge in Fachzeitschriften:

Isolationswächter-Anlagen für Obusse im ALWEG-Zug "Italia 61" - Der Stadtverkehr 6-1962

'Berührungsschutz beim Obus' und 'Isolationsfragen' - VÖV Heft 13 (1957) - Der neuzeitliche Obus

Isolationsprüfgerät für Obusse - Der Stadtverkehr 8/9-1956

Der Isolationswächter für Obusse - ETZ-B, Bd. 8, H. 4, 21.4.1956

Betrachtungen über Widerstandswerte elektrisch leitfähiger Reifen für Obusse - Verkehr und Technik 1954, Heft 3

Betriebsmäßige Prüfung des Isolationszustandes von Obussen - Verkehr und Technik 1953, Heft 1

Berührungsschutz bei Oberleitungsomnibussen - Verkehr und Technik 1952, Heft 7

Betrachtungen über den Berührungsschutz von Oberleitungsomnibussen - Verkehr und Technik 1951, Heft 3

 

nächste Seite

zurück (Zusammenfassung der Beschreibungen)

 

© 2000-2026  R. K.